一文整理:临床常用抗厌氧菌药物汇总(附表)
返回原文
1858次浏览
2023-04-28 17:30:00
厌氧菌是指一类只能在低氧分压的条件下生长,而不能在空气和(或)10%二氧化碳浓度下的固体培养基表面生长的细菌。按其对氧的耐受程度的不同,可分为专性厌氧菌、微需氧厌氧菌和兼性厌氧菌。 感染的特点
厌氧菌广泛存在于口腔、鼻、咽、肠道、前尿道和阴道等腔道黏膜上,为人体正常菌群组成成分。厌氧菌是在无氧环境中才能生存和繁殖的细菌,在机体抵抗力下降的情况下,可引起严重感染。 厌氧菌感染可分为外源性感染(有芽孢厌氧菌感染为主)和内源性感染(无芽孢厌氧菌感染为主)。除破伤风和气性坏疽等为外源性感染外,其他厌氧菌感染为内源性,内源性与机体抵抗力降低相关。 皮肤、黏膜屏障功能减退及菌群移位是造成多数厌氧菌感染的重要机理,厌氧菌可引起任何部位和脏器的感染。 厌氧菌感染的患者,临床上常出现发热、白细胞总数升高及嗜中性粒细胞升高,具有细菌感染的特征,但常规细菌培养时常呈阴性,常用的广谱抗菌药物治疗无效,这是某些感染性疾病迁延不愈和反复发作的重要原因之一。 常见相关的感染
临床上可能发生厌氧菌感染或有厌氧菌参与的混合感染的情况主要有: 腹部感染:腹膜炎、腹内脓肿、肝脓肿等; 盆腔及泌尿生殖道感染:子宫内膜炎、子宫肌炎、输卵管或卵巢脓肿、盆腔软组织感染、嗜血杆菌阴道炎等; 口腔感染:牙周炎、尖周炎、冠周炎、急性溃疡性龈炎等; 外科感染:伤口感染、表皮脓肿、褥疮溃疡感染、蜂窝组织炎、气性坏疽等; 脑部感染:脑膜炎、脑脓肿; 上呼吸道感染; 败血症、菌血症等严重厌氧菌感染等。 耐药机制
厌氧菌耐药主要是通过分子和细胞2个水平上的调控所实现的,主要是指:抗性基因的表达及转移。包括: 抗菌药物降解酶的产生; 抗菌药物作用靶点的修饰; 增加主动外排等。 临床标本中分离率最高的厌氧菌为脆弱拟杆菌,其主要通过产β-内酰胺酶或其他酶导致对青霉素和氨苄西林耐药。而革兰阳性厌氧菌如产气荚膜梭菌等,则是通过接合方式,传递携带耐药基因的质粒,使敏感菌株获得耐药性。 种类及特性
临床常见引起感染的厌氧菌为脆弱拟杆菌、消化链球菌、梭菌属(艰难梭菌等)、产黑色素类杆菌,这四类病原菌约占临床感染的2/3。 其中以梭状芽胞杆菌致病力最强,致死率最高;而革兰阳性非产芽胞杆菌如优杆菌属、乳杆菌属为肠道的重要生理菌群,致病性弱,对人体危害最小。 表1厌氧菌分类 常见药物
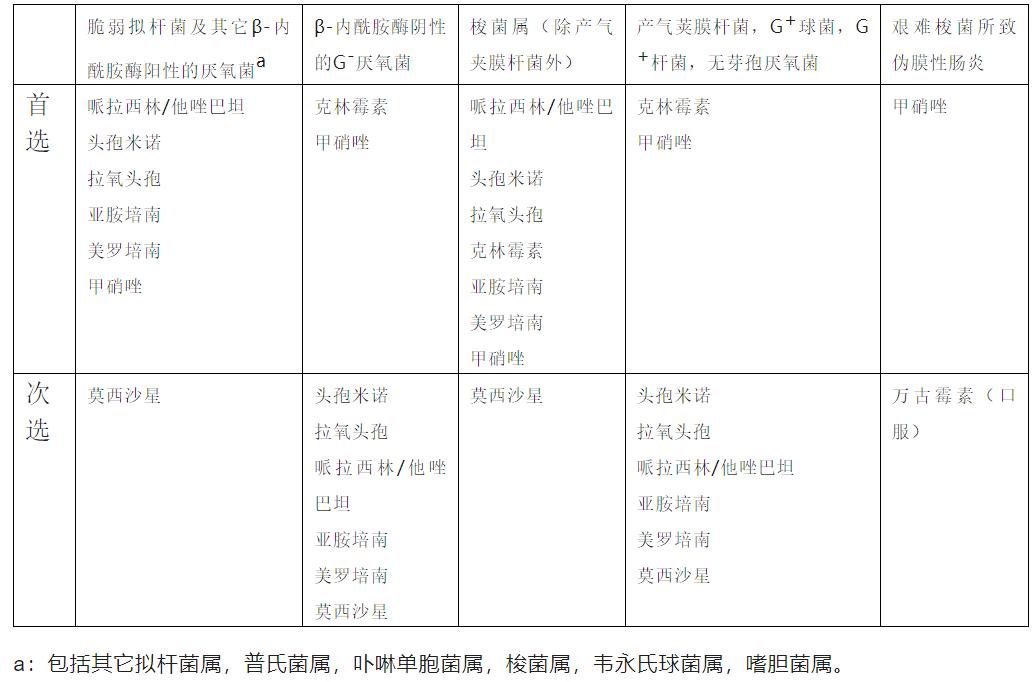
常用的抗厌氧菌感染药物有:甲硝唑、奥硝唑、克林霉素、哌拉西林他唑巴坦/舒巴坦、头孢米诺、拉氧头孢、莫西沙星、亚胺培南、美罗培南。 其中,只对G-厌氧杆菌有效的有:克林霉素、甲硝唑。只对G-需氧杆菌有效的有:抗假单胞氨基糖苷。对以上二者都有效的有:头孢米诺、拉氧头孢、哌拉西林他唑巴坦、亚胺培南、美罗培南、莫西沙星[2]。 其中,除克林霉素外,上述其它药物抗菌谱基本覆盖甲硝唑、奥硝唑抗菌谱,应用上述药物时,无须再联用甲硝唑/奥硝唑,具体各种抗厌氧菌的抗菌谱、品种分类及特点见表2、3、4。 表2 常见厌氧菌对部分抗菌药物的敏感性[3] 表3抗厌氧菌治疗推荐方案[1] 表4 常用抗厌氧菌药物及特点 手术预防用药
治疗原则
1、破坏厌氧环境:如局部病灶清除、清除坏死组织、解除梗阻。 2、选择合适的抗菌药物:根据细菌培养及药敏检测结果针对性治疗;病原菌不明时,经验治疗;选用作用强、毒性低、具相应药动学特点的药物;如为混合感染,需联合用药。 3、对症处理与支持治疗:如脓毒性血栓性静脉炎应用肝素。 4、积极治疗原发病 注意事项
1、抗厌氧菌治疗应严格掌握适应证。如:泌尿系感染常规不联合甲硝唑或奥硝唑抗厌氧菌治疗。如临床确有厌氧菌感染相关症状,可考虑混合感染,应积极给予抗厌氧菌治疗。 2、厌氧菌与需氧菌混合感染,为提高疗效,减少抗菌药物的毒副作用,最好选择一种对厌氧菌和需氧菌均敏感的药物治疗,如确实需要联合用药,应根据药敏和杀菌曲线的结果选用具有协同作用或累加作用的两种药物联合治疗,以避免重复用药,导致过度治疗[4]。 3、避免混合配伍,谨慎联合用药,以减少重复用药。 4、严格掌握用法用量及疗程。按照药品说明书推荐剂量、调配要求、给药速度、疗程使用药品。 5、稀释溶媒需要严格按照说明书规定使用,不得随意更改。 6、加强用药监护。用药过程中,应密切观察用药反应,特别是开始30分钟。发现异常,立即停药,采用积极救治措施,救治患者。 参考: [1] NCCLS.Methods for antimicrobial susceptibility testing of anaerobic bacteria;Approved Standard-Sixth Edition. NCCLS docum.nt M11-A6(ISBN 1-56238-517-8). [2] Gilbert DN,Moellering RC Jr, Eliopoulos GM, et al. The Sanford guide to antimicrobialtherapy 2013, 42th ed. Sperryvile, VA: Antimicrobial therapy, Inc;2013. [3] 《国家抗微生物治疗指南》.人民卫生出版社.2012年12月第一版 [4] SurbhiLeekha, Christine L. Terrell, Randall S. Edson. General principles ofantimicrobial therapy. Mayo Clin Proc. 2011,86(2):156-167. 撰文、编辑:王大鹏 责编:赵德云 — END — 点击<阅读原文>,进入CCMTV感染频道










